Project

General

Profile

Feature #140

open

Návrh plošného spoje

Added by Ion Mazur 12 months ago. Updated 12 months ago.

Status:
Backlog
Priority:
Normal
Assignee:
Start date:
01/14/2025
Due date:
% Done:

40%

Estimated time:
3:00 h

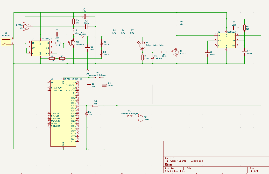
Files

Screenshot 2025-01-17 205944.png (69.5 KB) Screenshot 2025-01-17 205944.png Ion Mazur, 01/17/2025 09:47 PM
Actions #1

Updated by Ion Mazur 12 months ago

  • Subject changed from návrh plošného spoje to Návrh plošného spoje

Also available in: Atom PDF

Redmine Appliance - Powered by TurnKey Linux