Project

General

Profile

Feature #138

open

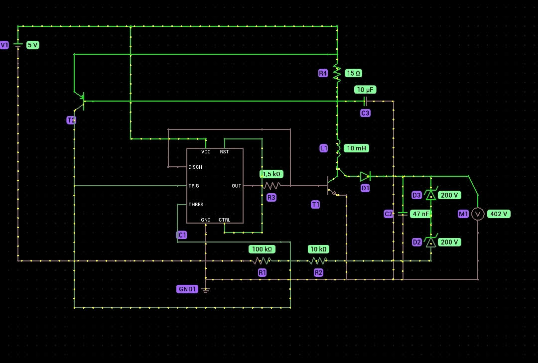
Simulace obvodu

Added by Ion Mazur about 1 year ago.

Status:
Backlog
Priority:
Normal
Assignee:
Start date:
12/20/2024
Due date:
% Done:

100%

Estimated time:
2:00 h

Files

1.jpg (71.6 KB) 1.jpg Ion Mazur, 01/17/2025 09:44 PM
2.jpg (93.7 KB) 2.jpg Ion Mazur, 01/17/2025 09:44 PM

No data to display

Also available in: Atom PDF

Redmine Appliance - Powered by TurnKey Linux